Fluxograma – Ofícios MPF
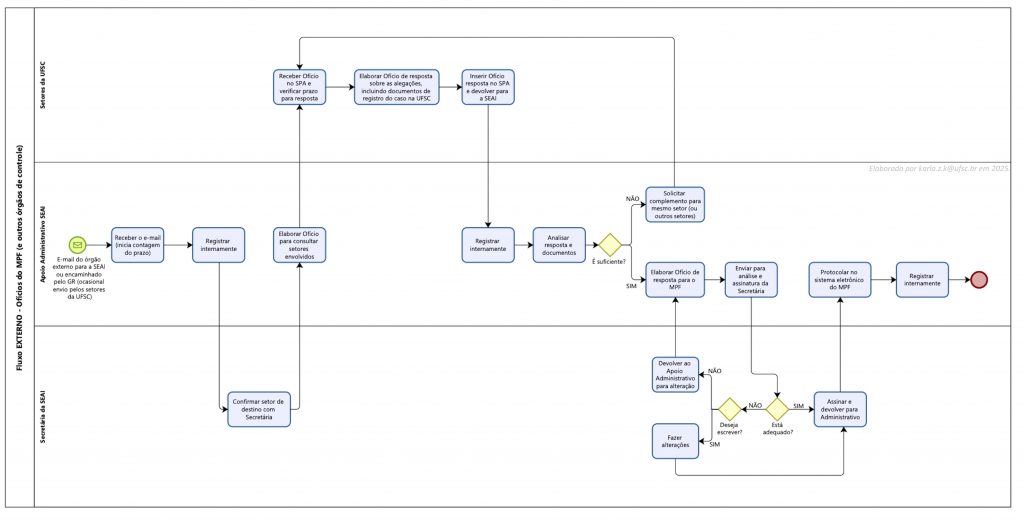
A Secretaria de Aperfeiçoamento Institucional (SEAI) possui a atribuição delegada de responder às demandas enviadas pelos órgãos de controle externo à UFSC em sede de solicitação de informações e fiscalização de atos administrativos.
Para auxiliar a compreensão do caminho padrão que essas demandas seguem dentro da UFSC para serem respondidas, a SEAI elaborou o Fluxograma abaixo, que sistematiza simplificadamente as fases do processamento interno em relação aos Ofícios do MPF e de outros órgãos de controle externos.
Clique na imagem para ampliar:
Descrição da imagem: fluxograma do Bizagi, contendo a sistematização das fases do processamento interno das demandas enviadas à UFSC pelos órgãos de controle externo.
Clique nos links abaixo para download:
Em formato PDF: Fluxograma EXTERNO – Ofícios do MPF (e outros órgãos de controle)
Em formato JPEG: Fluxograma EXTERNO – Ofícios do MPF (e outros órgãos de controle)
Fluxograma ratificado em Reunião interna do setor (dia 28/08/2025) – Data da última atualização: 25/09/2025.



